§ 4. Многокутники. Площа многокутника » 791





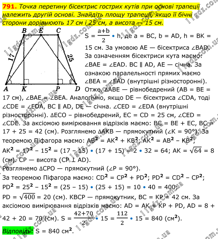
Точка перетину бісектрис гострих кутів при основі трапеції належить другій основі. Знайдіть площу трапеції, якщо її бічні сторони дорівнюють 17 см і 25 см, а висота — 15 см. S = (a+b)/2 • h, де а = ВС, b = AD, h = ВK = 15 см. За умовою АЕ — бісектриса ∠ВАD. За означенням бісектриси кута маємо: ∠ВАЕ = ∠ЕАD. ВС ∥ АD, АЕ — січна. За ознакою паралельності прямих маємо ∠ВЕА = ∠ЕАD (внутрішні різноcторонні). Отже, ∆АВЕ — рівнобедрений (АВ = ВЕ = 17 см), ∠ВАЕ = ∠ВЕА. Аналогічно, якщо DЕ — бісектриса ∠СDА, тоді ∠СDЕ = ∠ЕDА, ВС ∥ AD, DЕ — січна. ∠СЕD = ∠ЕDА (внутрішні різноcторонні). ∆ЕСО – рівнобедрений, ЕС = СD = 25 см, ∠СЕD = ∠CDЕ. За аксіомою вимірювання відрізків маємо: ВС = ВЕ + ЕС, ВС = 17 + 25 = 42 (см). Розглянемо ∆АКВ — прямокутний (∠К = 90°). За теоремою Піфагора маємо: АВ2 = АК2 + КВ2; АК2 = АВ2 – КВ2; АК2 = 172 – 152 = (17 – 15) • (17 + 15) = 2 • 32 = 64; АК = √64 = 8 (см). СР — висота (СР ⊥ АD). Розглянемо ∆СРО — прямокутний (∠Р = 90°). За теоремою Піфагора маємо: СD2 = СР2 + РD2; РD2 = СD2 – СР2; РD2 = 252 – 152 = (25 – 15) • (25 + 15) = 10 • 40 = 400; РD = √400 = 20 (см). КВСР — прямокутник, ВС = КР = 42 см. За аксіомою вимірювання відрізків маємо: АD = АК + КР + РD, АD = 8 + 42 + 20 = 70 (см). S = (42+70)/2 • 15 = 112/2 • 15 = 840 (см2). Відповідь: S = 840 см2.





§ 4. Многокутники. Площа многокутника