3. Паралельнi прямi » 498





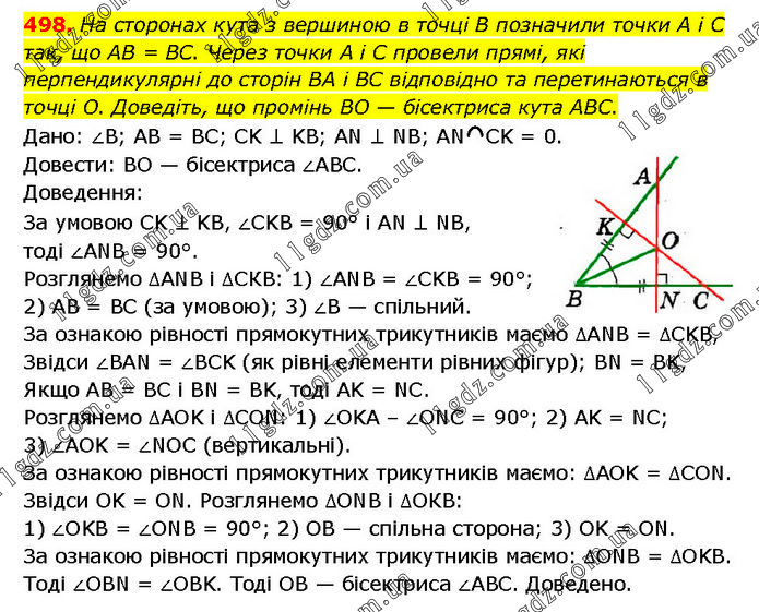
На сторонах кута з вершиною в точці В позначили точки A і C так, що AB = BC. Через точки A і C провели прямі, які перпендикулярні до сторін BA і BC відповідно та перетинаються в точці О. Доведіть, що промінь BO — бісектриса кута ABC. Дано: ∠B; AB = BC; CK ⊥ KB; AN ⊥ NB; AN CK = 0. Довести: BO — бісектриса ∠ABC. Доведення: За умовою CK ⊥ KВ, ∠CKB = 90° і AN ⊥ NB, тоді ∠ANB = 90°. Розглянемо ∆ANB і ∆СКВ: 1) ∠ANB = ∠CKB = 90°; 2) AB = BC (за умовою); 3) ∠B — спільний. За ознакою рівності прямокутних трикутників маємо ∆ANB = ∆CKB, Звідси ∠BAN = ∠BCK (як рівні елементи рівних фігур); BN = BK, Якщо AB = BC і BN = BK, тоді AK = NC. Розглянемо ∆AOK і ∆CON: 1) ∠OKA – ∠ONC = 90°; 2) AK = NC; 3) ∠AOK = ∠NOC (вертикальні). За ознакою рівності прямокутних трикутників маємо: ∆AOK = ∆CON. Звідси OK = ON. Розглянемо ∆ONB і ∆ОКВ: 1) ∠OKB = ∠ONB = 90°; 2) OB — спільна сторона; 3) OK = ON. За ознакою рівності прямокутних трикутників маємо: ∆ONB = ∆OKB. Тоді ∠OBN = ∠OBK. Тоді OB — бісектриса ∠ABC. Доведено.





3. Паралельнi прямi