РОЗДІЛ 4. Розв’язування прямокутних трикутників » 854





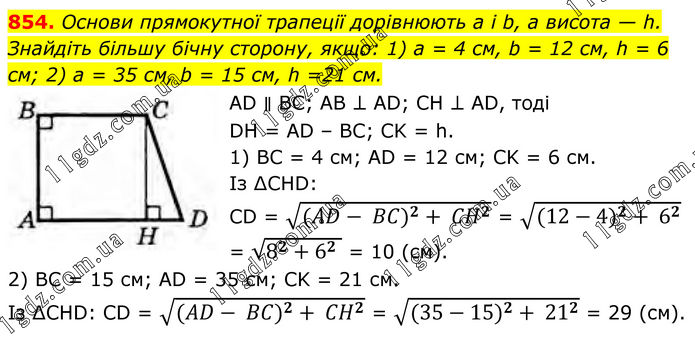
854. Основи прямокутної трапеції дорівнюють a і b, а висота — h. Знайдіть більшу бічну сторону, якщо: 1) a = 4 см, b = 12 см, h = 6 см; 2) a = 35 см, b = 15 см, h = 21 см. AD ∥ ВС; AB ⊥ AD; СH ⊥ AD, тоді DH = AD – BC; CK = h. 1) ВС = 4 cм; AD = 12 cм; CK = 6 см. Із ∆СHD: CD = √(〖(AD- BC)〗^2+ 〖CH〗^2 ) = √(〖(12-4)〗^2+ 6^2 ) = √(8^2+6^2 ) = 10 (cм). 2) ВС = 15 см; AD = 35 см; CK = 21 см. Із ∆СHD: CD = √(〖(AD- BC)〗^2+ 〖CH〗^2 ) = √(〖(35-15)〗^2+ 21^2 ) = 29 (см).





РОЗДІЛ 4. Розв’язування прямокутних трикутників