Розділ 2. Подібність трикутників » 15.17





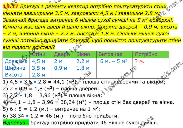
Бригаді з ремонту квартир потрібно поштукатурити стіни кімнати завширшки 3,5 м, завдовжки 4,5 м і заввишки 2,8 м. Зазвичай бригада витрачає 6 мішків сухої суміші на 5 м2 поверхні. Кімната має одні двері й одне вікно. Ширина дверей – 0,9 м, висота – 2 м, ширина вікна – 2,2 м, висота – 1,8 м. Скільки мішків сухої суміші потрібно придбати бригаді, щоб повністю поштукатурити стіни від підлоги до стелі? 1) 4,5 • 3,5 • 2,8 = 44,1 (м2) – площа стін з дверями та вікном; 2) 2 • 0,9 = 1,8 (м2) – площа дверей; 3) 2,2 • 1,8 = 3,96 (м2) – площа вікна; 4) 44,1 – 1,8 – 3,96 = 38,34 (м2) – площа стін без дверей та вікна. 5) 6 : 5 = 1,2 (м.) – витрачає на 1 м2; 6) 38,34 • 1,2 = 46 (м.) – потрібно придбати. Відповідь: бригаді потрібно придбати 46 мішків сухої суміші.





Розділ 2. Подібність трикутників