§ 2. Подібність трикутників » 408





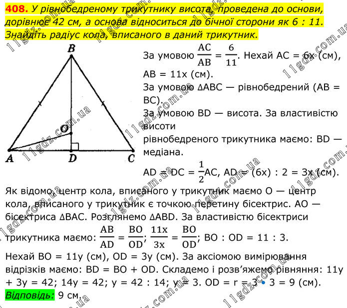
У рівнобедреному трикутнику висота, проведена до основи, дорівнює 42 см, а основа відноситься до бічної сторони як 6 : 11. Знайдіть радіус кола, вписаного в даний трикутник. За умовою AC/AB = 6/11. Нехай АС = 6х (см), АВ = 11х (см). За умовою ∆АВС — рівнобедрений (АВ = ВС). За умовою ВD — висота. За властивістю висоти рівнобедреного трикутника маємо: BD — медіана. AD = DC = 1/2AC, AD = (6х) : 2 = Зх (см). Як відомо, центр кола, вписаного у трикутник маємо О — центр кола, вписаного у трикутник є точкою перетину бісектрис. АО — бісектриса ∆ВАС. Розглянемо ∆ABD. За властивістю бісектриси трикутника маємо: AB/AD = BO/OD; 11x/3x = BO/OD; ВО : ОD = 11 : 3. Нехай ВО = 11у (см), ОD = 3y (см). За аксіомою вимірювання відрізків маємо: ВD = ВО + ОD. Складемо і розв’яжемо рівняння: 11у + 3y = 42; 14y = 42; у = 42 : 14; у = 3. ОD = r = 3 • 3 = 9 (см). Відповідь: 9 см.





§ 2. Подібність трикутників