Задачі для повторення » 930





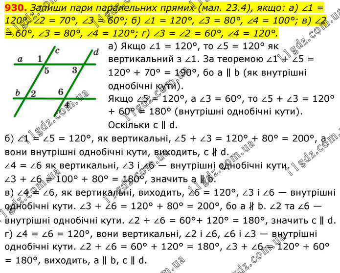
Запиши пари паралельних прямих (мал. 23.4), якщо: а) ∠1 = 120°, ∠2 = 70°, ∠3 = 60°; б) ∠1 = 120°, ∠3 = 80°, ∠4 = 100°; в) ∠2 = 60°, ∠3 = 80°, ∠4 = 120°; г) ∠3 = ∠2 = 60°, ∠4 = 120°. а) Якщо ∠1 = 120°, то ∠5 = 120° як вертикальний з ∠1. За теоремою ∠1 + ∠5 = 120° + 70° = 190°, бо а ∥ b (як внутрішні однобічні кути). Якщо ∠5 = 120°, а ∠3 = 60°, то ∠5 + ∠3 = 120° + 60° = 180° (внутрішні однобічні кути). Оскільки с ∥ d. б) ∠1 = ∠5 = 120°, як вертикальні, ∠5 + ∠3 = 120° + 80° = 200°, а вони внутрішні однобічні кути, виходить, с ∦ d. ∠4 = ∠6 як вертикальні, ∠З і ∠6 — внутрішні однобічні кути. ∠3 + ∠6 = 100° + 80° = 180°, значить а ∥ b. в) ∠4 = ∠6, як вертикальні, виходить, ∠6 = 120°, ∠3 і ∠6 — внутрішні однобічні кути. ∠3 + ∠6 = 120° + 80° = 200°, бо a ∦ b. ∠2 та ∠6 — внутрішні однобічні кути. ∠2 + ∠6 = 60°+ 120° = 180°, значить c ∥ d. г) ∠4 = ∠6 = 120°, вони вертикальні, ∠2 і ∠6, ∠6 і ∠3 — внутрішні однобічні кути. ∠2 + ∠6 = 60° + 120° = 180°, ∠3 + ∠6 = 120° + 60° = 180°, виходить, a ∥ b, c ∥ d.





Задачі для повторення