Розділ 3. Розв’язування прямокутних трикутників » 19.39





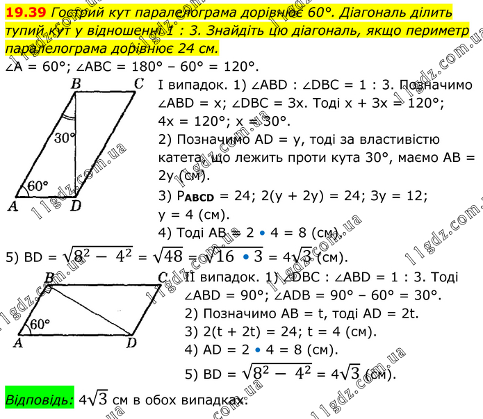
Гострий кут паралелограма дорівнює 60°. Діагональ ділить тупий кут у відношенні 1 : 3. Знайдіть цю діагональ, якщо периметр паралелограма дорівнює 24 см. ∠A = 60°; ∠ABC = 180° – 60° = 120°. І випадок. 1) ∠ABD : ∠DBC = 1 : 3. Позначимо ∠ABD = х; ∠DBC = Зх. Тоді х + Зх = 120°; 4х = 120°; х = 30°. 2) Позначимо AD = у, тоді за властивістю катета, що лежить проти кута 30°, маємо AB = 2у (см). 3) PABCD = 24; 2(у + 2у) = 24; Зу = 12; у = 4 (см). 4) Тоді AB = 2 • 4 = 8 (см). 5) BD = √(8^2- 4^2 ) = √48 = √(16 •3) = 4√3 (см). II випадок. 1) ∠DBC : ∠ABD = 1 : 3. Тоді ∠ABD = 90°; ∠ADB = 90° – 60° = 30°. 2) Позначимо AB = t, тоді AD = 2t. 3) 2(t + 2t) = 24; t = 4 (см). 4) AD = 2 • 4 = 8 (см). 5) BD = √(8^2- 4^2 ) = 4√3 (см). Відповідь: 4√3 см в обох випадках.





Розділ 3. Розв’язування прямокутних трикутників