Вправи 301 - 454 » 311





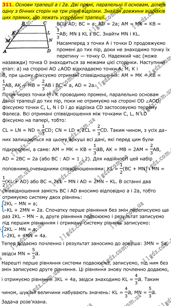
311. Основи трапеції a і 2a. Дві прямі, паралельні її основам, ділять одну з бічних сторін на три рівні відрізки. Знайди довжини відрізків цих прямих, що лежать усередині трапеції. BC ∥ AD; BC = a; AD = 2а; AM = MK = KB = 1/3AB; MN ∥ KL ∥ ВС. Знайти MN і KL. Насамперед з точки А і точки D продовжуємо промені до тих пір, доки не знаходимо точку їх перетину — точку О. Надеякий час (може назавжди) точка O знаходиться за межами цієї сторінки. Наступний етап: а) на стороні AO ∠AOD відкладаємо точки А, М, K і B, при цьому фіксуємо отримані співвідношення: AM = MK = KB = 1/3AB, AK = MB = 2/3AB і BC = a, AD = 2а. Потім через точки M і K проводимо промені, паралельно основам даної трапеції до тих пір, поки не отримуємо на стороні OD ∠AOD, фіксуємо точки C, L, N і D і до відрізка CD застосовуємо теорему Фалеса. Всі отримані співвідношення між точками С, L, N і D фіксуємо на папері, тобто: CL = LN = ND = 1/3СD; CN = LD = 2CL = 2/3СD. Таким чином, з усіх да– них залишаються на цьому аркуші всі дані, які перед цим були підкреслені, а саме: AM = MK = КВ = 1/3аВ, AK = MB = 2AM = 2/3AB, AD = 2BC = 2а (або BC : AD = 1 : 2). Для надійності цей набір поповнимо очевидними співвідношеннями: KL = 1/2(BC + MN) і MN = 1/2(KL + AD) або BC = 2KL – MN і AD = 2MN – KL. В останні два співвідношення замість BC і AD вносимо відповідно а і 2а, тобто отримуємо систему двох рівнянь: 2KL – MN = а; –KL + 2MN = 2a. Спочатку перше рівняння без змін переписуємо ще раз 2KL – MN – а, друге рівняння подвоюємо і результат записуємо під першим рівнянням і отриману систему рівнянь записуємо: 2KL – MN = a; –2KL + 4MN = 4a. Тепер додаємо почленно і результат заносимо до аркуша: ЗMN = 5а, звідси MN = 5/3а. Нарешті перше рівняння системи подвоюємо, записуємо, під ним без змін записуємо друге рівняння. Ці рівняння знову почленно додаємо, і отримуємо рівняння 3KL = 4а, звідси знаходимо KL = 4/3a. Таким чином, шукані величини набувають значень: KL = 4/3а, MN = 5/3a. Задача розв’язана.





Вправи 301 - 454