4. Коло та круг » 733





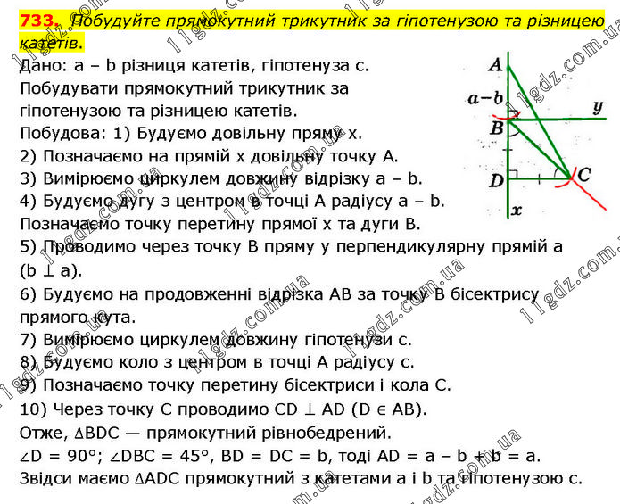
Побудуйте прямокутний трикутник за гіпотенузою та різницею катетів. Дано: а – b різниця катетів, гіпотенуза с. Побудувати прямокутний трикутник за гіпотенузою та різницею катетів. Побудова: 1) Будуємо довільну пряму х. 2) Позначаємо на прямій х довільну точку А. 3) Вимірюємо циркулем довжину відрізку а – b. 4) Будуємо дугу з центром в точці А радіусу а – b. Позначаємо точку перетину прямої х та дуги В. 5) Проводимо через точку В пряму у перпендикулярну прямій а (b ⊥ а). 6) Будуємо на продовженні відрізка AB за точку В бісектрису прямого кута. 7) Вимірюємо циркулем довжину гіпотенузи с. 8) Будуємо коло з центром в точці А радіусу с. 9) Позначаємо точку перетину бісектриси і кола С. 10) Через точку C проводимо CD ⊥ AD (D ∈ АВ). Отже, ∆BDC — прямокутний рівнобедрений. ∠D = 90°; ∠DBC = 45°, BD = DC = b, тоді AD = а – b + b = a. Звідси маємо ∆ADC прямокутний з катетами а і b та гіпотенузою с.





4. Коло та круг