Роздiл 3. Одночлени i многочлени » 574





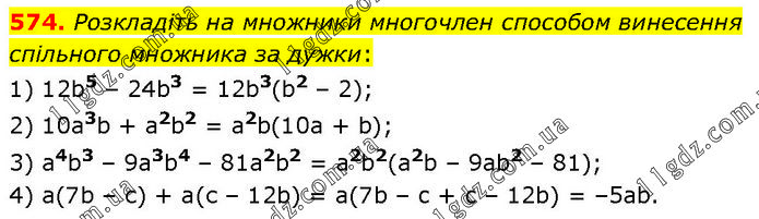
Розкладіть на множники многочлен способом винесення спільного множника за дужки: 1) 12b5 – 24b3 = 12b3(b2 – 2); 2) 10a3b + a2b2 = a2b(10a + b); 3) а4b3 – 9а3b4 – 81а2b2 = a2b2(a2b – 9ab2 – 81); 4) а(7b – с) + а(с – 12b) = a(7b – c + c – 12b) = –5ab.





Роздiл 3. Одночлени i многочлени