1. Найпростiшi геометричнi фiгури » 42





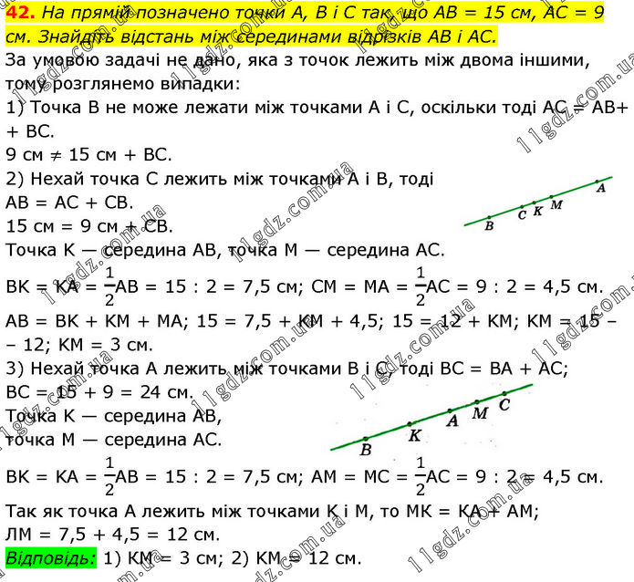
На прямій позначено точки A, B і C так, що AB = 15 см, AC = 9 см. Знайдіть відстань між серединами відрізків AB і AC. За умовою задачі не дано, яка з точок лежить між двома іншими, тому розглянемо випадки: 1) Точка B не може лежати між точками А і С, оскільки тоді AC = AB+ + BC. 9 см ≠ 15 см + BC. 2) Нехай точка C лежить між точками A i B, тоді AB = AC + CB. 15 см = 9 см + CB. Точка K — середина AB, точка M — середина AC. BK = KA = 1/2AB = 15 : 2 = 7,5 см; CM = MA = 1/2AC = 9 : 2 = 4,5 см. AB = BK + KM + MA; 15 = 7,5 + KM + 4,5; 15 = 12 + KM; KM = 15 – – 12; KM = 3 см. 3) Нехай точка А лежить між точками В і С, тоді BC = BA + AC; BC = 15 + 9 = 24 см. Точка K — середина AB, точка M — середина AC. BK = KA = 1/2AB = 15 : 2 = 7,5 см; AM = MC = 1/2AC = 9 : 2 = 4,5 см. Так як точка А лежить між точками K і М, то МК = КА + AM; ЛM = 7,5 + 4,5 = 12 см. Відповідь: 1) КМ = 3 см; 2) KM = 12 см.





1. Найпростiшi геометричнi фiгури