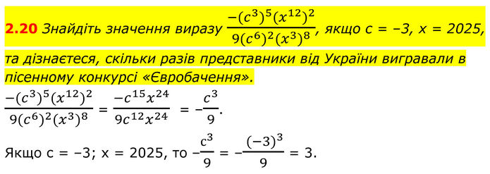
Тема 1. ДРОБОВІ ВИРАЗИ » 2.20





Зведіть дріб: 1) 7/(m+n) = 7m/(m+n)m = 7m/(m^2+ mn); 2) 4/(x-y) = (4(x-y))/((x-y)(x-y)) = (4x-4y)/(x^2- 2xy+ y^2 ); 3) a/(a+b) = (a(a-b))/((a+b)(a-b)) = (a^2- ab)/(a^2- b^2 ); 4) c/(c-7) = (-c)/(-(c-7)) = –c/(7-c).





Тема 1. ДРОБОВІ ВИРАЗИ