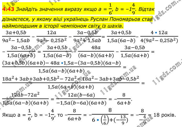
Тема 1. ДРОБОВІ ВИРАЗИ » 4.43





Побудуйте графік функції у = 15((3x+4)/(5x-10) – (x+4)/(3x-6)). у = 15((3x+4)/(5x-10) – (x+4)/(3x-6)). Областю визначення функції є всі числа, крім 2. Маємо 15((3x+4)/(5x-10) – (x+4)/(3x-6)) = 15((3x+4)/(5(x-2)) – (x+4)/(3(x-2))) = 15 • (3(3x+4)- 5(x+4))/(15(x-2)) = (9x+12-5x-20)/(x-2) = (4x-8)/(x-2) = (4(x-2))/(x-2) = 4. Отже, у = 4 за умови, що х ≠ 2. Графіком функції, заданої в умові, є пряма у – 4 з “виколотою” точкою (2; 4).





Тема 1. ДРОБОВІ ВИРАЗИ