Тема І. Початкові хімічні поняття » §10 (5)





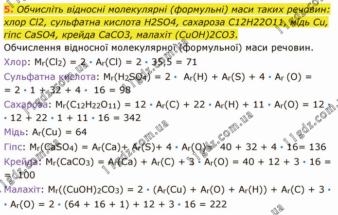
Обчисліть відносні молекулярні (формульні) маси таких речовин: хлор Cl2, сульфатна кислота H2SO4, сахароза C12H22O11, мідь Cu, гіпс CaSO4, крейда CaCO3, малахіт (CuOH)2CO3. Обчислення відносної молекулярної (формульної) маси речовин. Хлор: Мr(Сl2) = 2 ∙ Аr(Сl) = 2 ∙ 35,5 = 71 Сульфатна кислота: Мr(H2SO4) = 2 ∙ Аr(Н) + Аr(S) + 4 ∙ Аr (О) = = 2 ∙ 1 + 32 + 4 ∙ 16 = 98 Сахароза: Мr(С12Н22О11) = 12 ∙ Аr(С) + 22 ∙ Аr(Н) + 11 ∙ Аr(О) = 12 ∙ ∙ 12 + 22 ∙ 1 + 11 ∙ 16 = 342 Мідь: Аr(Сu) = 64 Гіпс: Мr(СаSО4) = Аr(Са)+ Аr(S)+ 4 ∙ Аr(О)= 40 + 32 + 4 ∙ 16= 136 Крейда: Мr(СаСO3) = Аr(Са) + Аr(С) + 3 ∙ Аr(О) = 40 + 12 + 3 ∙ 16 = = 100 Малахіт: Мr((СuOН)2СO3) = 2 ∙ (Аr(Сu) + Аr(O) + Аr(Н)) + Аr(С) + 3 ∙ ∙ Аr(O) = 2 ∙ (64 + 16 + 1) + 12 + 3 ∙ 16 = 222





Тема І. Початкові хімічні поняття