§ 3. МНОГОЧЛЕНИ » 334





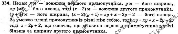
334. Дві ділянки прямокутної форми мають рівні площі. Довжина другої ді-лянки на 2 м менша, ніж довжина першої, а ширина другої ділянки на 1 м більша, ніж ширина першої. Доведіть, що довжина першої ділянки удвічі більша від ширини другої.





§ 3. МНОГОЧЛЕНИ