Задачі підвищеної складності з алгебри » 74





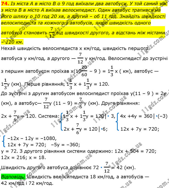
Із міста А в місто В о 9 год виїхали два автобуси. У той самий час з міста В в місто А виїхав велосипедист. Один автобус трапився на його шляху о 10 год 20 хв, а другий – об 11 год. Знайдіть швидкості велосипедиста та кожного з автобусів, якщо швидкість одного автобуса становить 7/12 від швидкості другого, а відстань між містами – 120 км. Нехай швидкість велосипедиста х км/год, швидкість першого автобуса у км/год, а другого — 7/12 у км/год. Велосипедист до зустрічі з першим автобусом проїхав х(1020/60 – 9 ) = 11/3 х ( км), автобус — 11/3у (км). Перше рівняння: 11/3 x + 11/3y = 120. До зустрічі з другим автобусом велосипедист проїхав у(11 – 9 ) = 2у (км), а автобус— 7/12у (11 – 9) = 7/6 у (км). Друге рівняння: 2х + 7/6у = 120. Система:





Задачі підвищеної складності з алгебри