Задачі підвищеної складності з алгебри » 68





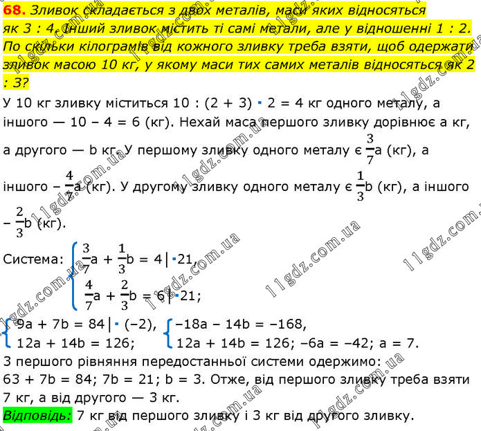
Зливок складається з двох металів, маси яких відносяться як 3 : 4. Інший зливок містить ті самі метали, але у відношенні 1 : 2. По скільки кілограмів від кожного зливку треба взяти, щоб одержати зливок масою 10 кг, у якому маси тих самих металів відносяться як 2 : З? У 10 кг зливку міститься 10 : (2 + 3) ∙ 2 = 4 кг одного металу, а іншого — 10 – 4 = 6 (кг). Нехай маса першого зливку дорівнює а кг, а другого — b кг. У першому зливку одного металу є 3/7а (кг), а іншого – 4/7а (кг). У другому зливку одного металу є 1/3b (кг), а іншого – 2/3b (кг).





Задачі підвищеної складності з алгебри