ЧАСТИНА 2. ФОРМУЛИ СКОРОЧЕНОГО МНОЖЕННЯ » 37.30





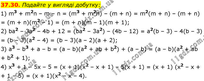
Подайте у вигляді добутку: 1) m3 + m2n – m – n = (m3 + m2n) – (m + n) = m2(m + n) – (m + n) = (m + n)(m2 – 1) = (m + n)(m – 1)(m + 1); 2) ba2 – 3a2 – 4b + 12 = (ba2 – 3a2) – (4b – 12) = a2(b – 3) – 4(b – 3) = (b – 3)(a2 – 4) = (b – 3)(a – 2)(a + 2); 3) a3 – b3 + a – b = (a – b)(a2 + ab + b2) + (a – b) = (a – b)(a2 + ab + b2 + 1); 4) x3 + 1 – 5x – 5 = (x + 1)(x2 – x + 1) – 5(x + 1) = (x + 1) (x2 – x + 1 – 5) = (x + 1)(x2 – x – 4).





ЧАСТИНА 2. ФОРМУЛИ СКОРОЧЕНОГО МНОЖЕННЯ