Відповіді до вправ 501 - 600 » 570-571





570-571

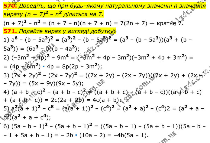
570. Доведіть, що при будь–якому натуральному значенні n значення виразу (n + 7)2 – n2 ділиться на 7. (n + 7)2 – n2 = (n + 7 – n)(n + 7 + n) = 7(2n + 7) — кратне 7. 571. Подайте вираз у вигляді добутку: 1) a6 – (b – 5a3)2 = (a3)2 – (b – 5а3)2 = (a3 – (b – 5a3))(a3 + (b – 5a3)) = (6а3 – b)(b – 4а3); 2) (–3m2 + 4р)2 – 9m4 = (–3m2 + 4р – 3m2)(–3m2 + 4р + 3m2) = = (4р – 6m2) ∙ 4р = 8р(2р – 3m2); 3) (7х + 2у)2 – (2x – 7y)2 = ((7x + 2у) – (2x – 7у))((7х + 2у) + (2х – – 7y)) = (5х + 9у)(9х – 5у); 4) (a + b + c)2 – (a + b – c)2 = ((a + b + с) – (a + b – c))((a + b + с) + (a + b – с)) = 2с(2а + 2b) = 4с(а + b); 5) a2(a + 1)2 – с8 = (a(a + 1))2 – (с4)2 = (a2 + a)2 – (с4)2 = (a2 + a – с4)(a2 + a + с4); 6) (5a – b – 1)2 – (5a + b – 1)2 = ((5a – b – 1) – (5a + b – 1))(5a – b – – 1 + 5а + b – 1) = – 2b ∙ (10a – 2) = –4b(5a – 1).





Відповіді до вправ 501 - 600