Розділ V. Рух і взаємодія » 36 (5)





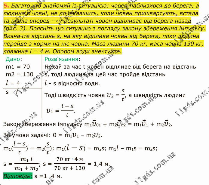
Багато хто знайомий із ситуацією: човен наблизився до берега, а людина в човні, не дочекавшись, коли човен пришвартують, встала та пішла вперед — у результаті човен відпливає від берега назад (рис. 3). Поясніть цю ситуацію з погляду закону збереження імпульсу. Визначте відстань s, на яку відпливе човен від берега, поки людина перейде з корми на ніс човна. Маса людини 70 кг, маса човна 130 кг, довжина l = 4 м. Опором води знехтуйте.





Розділ V. Рух і взаємодія