Розділ V. Рух і взаємодія » 36 (3)





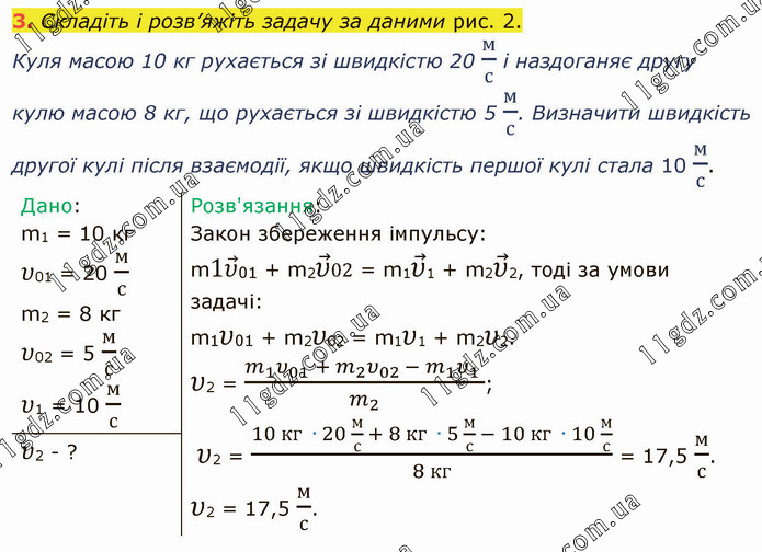
Складіть і розв’яжіть задачу за даними рис. 2. Куля масою 10 кг рухається зі швидкістю 20 м/с і наздоганяє другу кулю масою 8 кг, що рухається зі швидкістю 5 м/с. Визначити швидкість другої кулі після взаємодії, якщо швидкість першої кулі стала 10 м/с





Розділ V. Рух і взаємодія