§ 29. Складне речення з різними видами зв’язку » 328





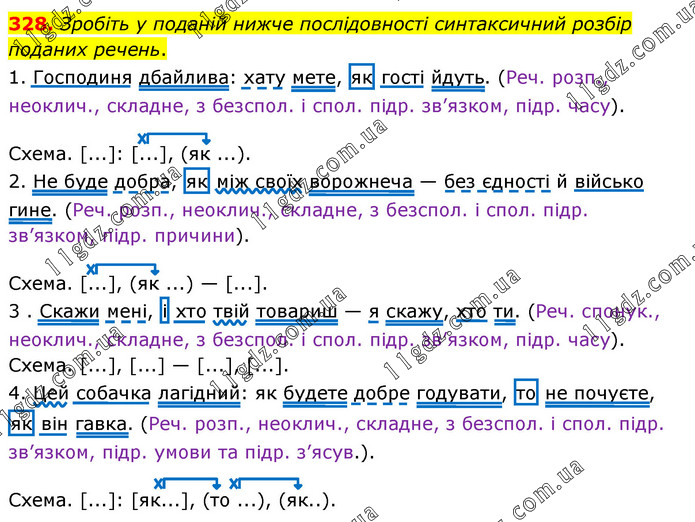
Зробіть у поданій нижче послідовності синтаксичний розбір поданих речень. 1. Господиня дбайлива: хату мете, як гості йдуть. (Реч. розп., неоклич., складне, з безспол. і спол. підр. зв’язком, підр. часу). Схема. [...]: [...], (як ...). 2. Не буде добра, як між своїх ворожнеча — без єдності й військо гине. (Реч. розп., неоклич., складне, з безспол. і спол. підр. зв’язком, підр. причини). Схема. [...], (як ...) — [...]. 3 . Скажи мені, і хто твій товариш — я скажу, хто ти. (Реч. спонук., неоклич., складне, з безспол. і спол. підр. зв’язком, підр. часу). Схема. [...], [...] — [...], [...]. 4. Цей собачка лагідний: як будете добре годувати, то не почуєте, як він гавка. (Реч. розп., неоклич., складне, з безспол. і спол. підр. зв’язком, підр. умови та підр. з’ясув.). Схема. [...]: [як...], (то ...), (як..).





§ 29. Складне речення з різними видами зв’язку