Відповіді на Завдання для самоперевірки » V (9)
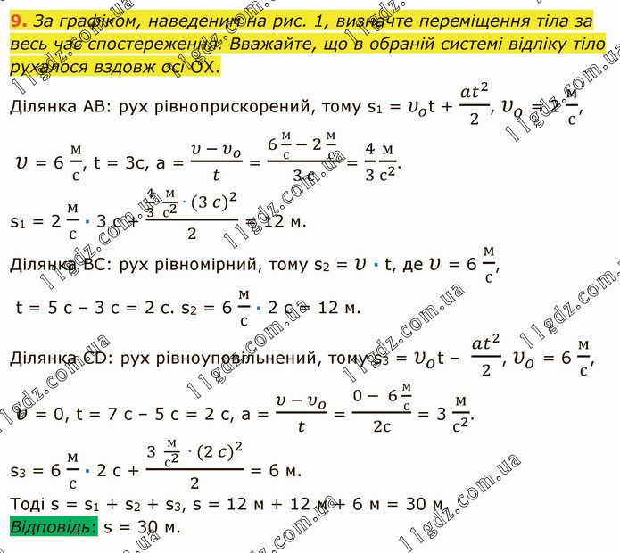
За графіком, наведеним на рис. 1, визначте переміщення тіла за весь час спостереження. Вважайте, що в обраній системі відліку тіло рухалося вздовж осі OX.
За графіком, наведеним на рис. 1, визначте переміщення тіла за весь час спостереження. Вважайте, що в обраній системі відліку тіло рухалося вздовж осі OX.