Розділ III. Механічні та електромагнітні хвилі » 17 (7)





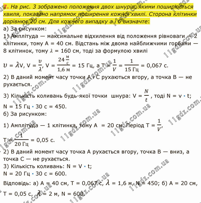
На рис. 3 зображено положення двох шнурів, якими поширюється хвиля, показано напрямок поширення кожної хвилі. Сторона клітинки дорівнює 20 см. Для кожного випадку а і б визначте: а) За рисунком: 1) Амплітуда — максимальне відхилення від положення рівноваги — 2 клітинки, тому А = 40 см. Відстань між двома найближчими горбами — 8 клітинок, тому λ = 160 см, тоді за формулою хвилі υ = λV, V = υ/λ, V = (24 м/с)/(1,6 м) = 15 Гц, а Т = 1/V = 1/(15 Гц) = 0,067 с. 2) В даний момент часу точки А і С рухаються вгору, а точка В — не рухається. 3) Кількість коливань будь-якої точки шнура: V = N/t , тодi N = v ∙ t; N = 15 Гц ∙ 30 с = 450. б) За рисунком: 1) Амплітуда — 1 клітинка, тому А = 20 см. Період T = 1/V, T = 1/(20 Гц) = 0,05 c. 2) В даний момент часу точка A рухається вгору, точка B — вниз, а точка С — не рухається. 3) Кількість коливань: N = V ∙ t; N = 20 Гц ∙ 30 с = 600. Відповідь: а) A = 40 см, T = 0,067 с, λ = 1,6 м, N = 450; б) А = 20 см, Т = 0,05 с, λ = 2 м, N = 600.





Розділ III. Механічні та електромагнітні хвилі