ГДЗ
/
ГДЗ Математика 8 клас Істер (2025)
/
Вправи для повторення теми 7
/
50
Вправи для повторення теми 7 » 44
« 43
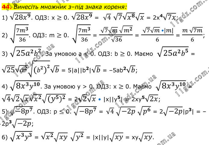
44
45 »
Повідомити про помилку
Вправи для повторення теми 7
1-2
3
4
5
6
7 (1)
7 (2)
8-9
10
11
12
13
14
15-16
17-19
20
21
22-23
24
25-26
27
28-29
30
31
32
33-34
35
36
37
38
39
40
41
42
43
44
45
46
47
48
49
50
51
52
53
54
55
56