ГДЗ
/
ГДЗ Математика 8 клас Істер (2025)
/
Задачі підвищеної складності з алгебри
/
44 (1)
Задачі підвищеної складності з алгебри » 40
« 39 (6)
40
41 »
Повідомити про помилку
Задачі підвищеної складності з алгебри
1
2
3 (1)
3 (2)
3 (3)
3 (4)
3 (5)
3 (6)
4 (1)
4 (2)
4 (3)
4 (4)
5
6
7
8
9
10 (1-2)
10 (3-4)
11 (1-2)
11 (3-4)
12
13
14 (1)
14 (2)
15 (1)
15 (2)
15 (3)
16
17
18
19
20
21
22 (1)
22 (2)
23 (1)
23 (2)
24
25
26
27
29 (1)
29 (2)
30 (1-2)
30 (3)
31
32
33
34
35 (1-2)
35 (3)
36
37
38 (1-3)
38 (4)
39 (1-2)
39 (3-4)
39 (5)
39 (6)
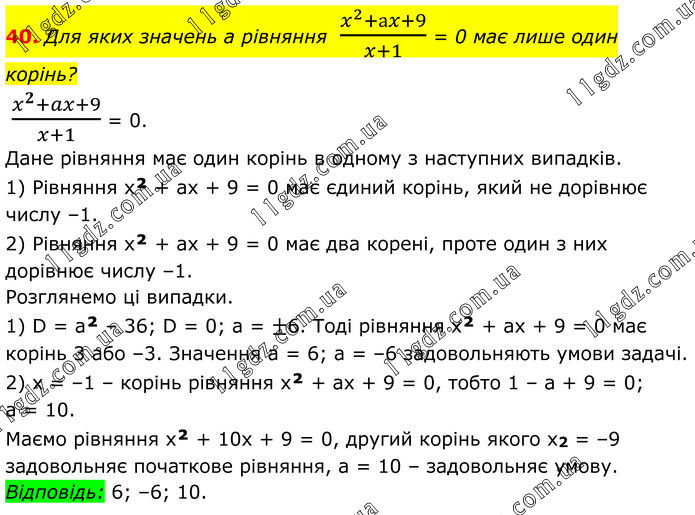
40
41
42
43
44 (1)
44 (2)
45
46
47 (1)
47 (2)
48
49 (1)
49 (2)
49 (3)
49 (4)
50
51
52
53 (1)
53 (2)
54
55
56
57