ГДЗ
/
ГДЗ Математика 8 клас Істер (2025)
/
ЧАСТИНА 2. Тема 7. КВАДРАТНІ КОРЕНІ. ДІЙСНІ ЧИСЛА
/
33.30
ЧАСТИНА 2. Тема 7. КВАДРАТНІ КОРЕНІ. ДІЙСНІ ЧИСЛА » 30.6
« 30.1-30.5
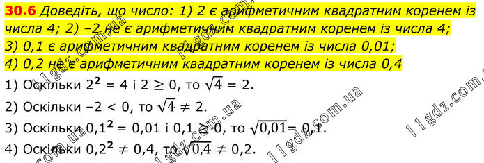
30.6
30.7-30.8 »
Повідомити про помилку
ЧАСТИНА 2. Тема 7. КВАДРАТНІ КОРЕНІ. ДІЙСНІ ЧИСЛА
29.1
29.2-29.3
29.4
29.5
29.6
29.7
29.8-29.9
29.10-29.11
29.12 (1)
29.12 (2)
29.13 (1)
29.13 (2)
29.14 (1)
29.14 (2)
29.15 (1)
29.15 (2)
29.17
29.18-29.19
29.20
29.21
29.22
29.23
30.1-30.5
30.6
30.7-30.8
30.9
30.10-30.11
30.12
30.13
30.14
30.15
30.16
30.17
30.18
30.19
30.20
30.21
30.22
30.23
30.24
30.25
30.26
30.27
30.28
30.29-30.30
30.31
30.32
31.1-31.2
31.3-31.4
31.5
31.6-31.7
31.8
31.9
31.10
31.11-31.12
31.13-31.14
31.15-31.16
31.17
31.18-31.19
31.20-31.22
31.23
31.24
31.25
31.26
31.27
31.28
31.29
32.1-32.4
32.5
32.6
32.7
32.8
32.9
32.10
32.11
32.12
32.13
32.14
32.15
32.16
32.17
32.18
32.19
32.20
32.21
32.22
32.23
32.24
32.25
32.26
32.27
32.28
32.29-32.30
32.31
32.32
33.1-33.2
33.3
33.4
33.5
33.6
33.7
33.8
33.9-33.10
33.11
33.12
33.13
33.14
33.15
33.16
33.17
33.18
33.19-33.20
33.21
33.22
33.23
33.24
33.25
33.26-33.27
33.28
33.29
33.30
33.31
33.32
33.33
33.34
33.35
33.36
33.37
33.38
33.39
33.40
33.41-33.43
33.44
33.45
34.1-34.2
34.3
34.4
34.5
34.6
34.7
34.8
34.9
34.10
34.11
34.12
34.13
34.14
34.15
34.16
34.17
34.18
34.19
34.20
34.21
34.22
34.23
34.24
34.25
34.26
34.27
34.28-34.29
34.30
34.31
34.32
34.33
34.34
34.35
34.36
34.37
34.38
34.39
34.40
34.41
34.42
34.43
34.44
35.1-35.2
35.3
35.4
35.5
35.6
35.7-35.8
35.9
35.10
35.11
35.12
35.13
35.14
35.15
35.16
35.17-35.18
35.19
35.20