ГДЗ
/
ГДЗ Математика 8 клас Істер (2025)
/
Вправи для повторення теми 3
/
31
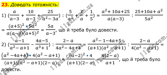
Вправи для повторення теми 3 » 23
« 22 (2)
23
24 »
Повідомити про помилку
Вправи для повторення теми 3
1
2
3
4
5
6
7
8
9
10
11
12
13
14
15
16
17
18
19
20
21
22 (1)
22 (2)
23
24
25
26
27
28-29
30
31
32 (1-2)
32 (3-4)
33
34
35
36