Додаток (ВКЛАДИШ Лабораторні роботи) » Лр.№4 (1)





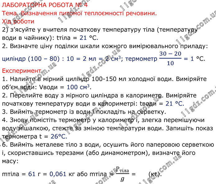
ЛАБОРАТОРНА РОБОТА № 4 Тема. Визначення питомої теплоємності речовини. Хід роботи 2) з’ясуйте у вчителя початкову температуру тіла (температуру води в чайнику): tтіла = 21 °С. 2. Визначте ціну поділки шкали кожного вимірювального приладу: циліндр (100 – 80) : 10 = 2 мл = 2 см3; термометр (30 - 20)/10 = 1 °С. Експеримент 1. Налийте в мірний циліндр 100-150 мл холодної води. Виміряйте об’єм води: Vводи = 100 см3. 2. Перелийте воду з мірного циліндра в калориметр. Виміряйте початкову температуру води в калориметрі: tводи = 21 °С. 3. Вийміть термометр із води і покладіть на серветку. 4. Знову помістіть термометр у калориметр і, злегка перемішуючи воду мішалкою, стежте за зміною температури води. Запишіть показ термометра t = 26°С. 6. Вийміть металеве тіло з води, осушить його паперовою серветкою і, скориставшись терезами (або динамометром), визначте його масу: mтіла = 61 г = 0,061 кг або mтіла = Р_тіла/g = (кг).





Додаток (ВКЛАДИШ Лабораторні роботи)