9. ФУНКЦІЇ » 44.51





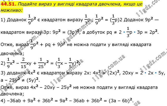
Подайте вираз у вигляді квадрата двочлена, якщо це можливо: 1) Доданок 1/9p2 є квадратом виразу 1/3p : 1/9p2 = (1/3p)2. Доданок 9р2 — квадратом виразу Зр: 9р2 = (Зр)2, а добуток pq ≠ 2 ∙ 1/3p ∙ Зр = 2р2. Отже, вираз 1/9p2 + pq + 9p2 не можна подати у вигляді квадрата двочлена; 2) 1/9x2 – 2/15xy + 1/25y2 = (1/3x – 1/5y)2; 3) доданок 4х2 є квадратом виразу 2х: 4х2 = (2х)2, 20ху = 2 ∙ 2х ∙ 5y, a – 25y2 ≠ (5y)2. Отже, вираз 4х2 – 20ху – 25у2 не можна подати у вигляді квадрата двочлена; 4) –36ab + 9a2 + 36b2 = 9а2 – З6аb + 36b2 = (3а – 6b)2.





9. ФУНКЦІЇ