Річна контрольна. ВАРІАНТ 3 » 9





9

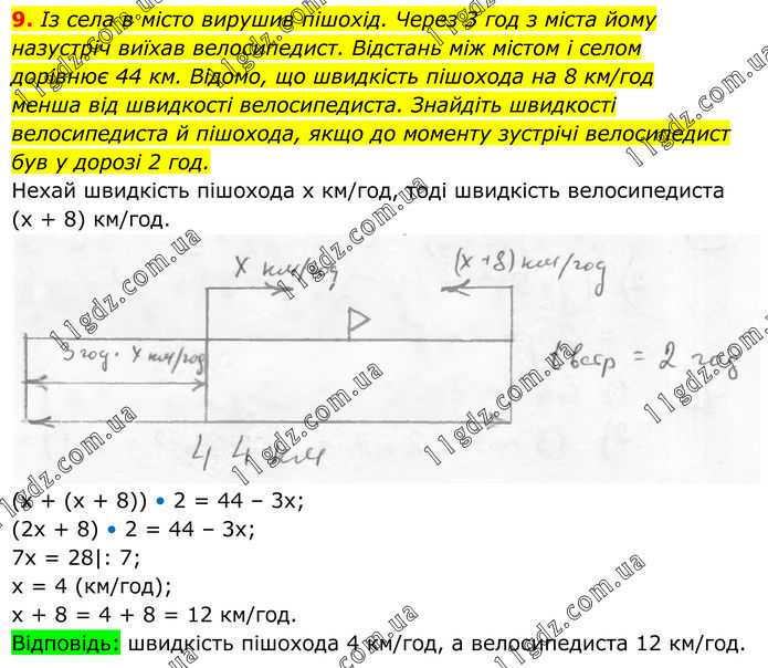
Із села в місто вирушив пішохід. Через 3 год з міста йому назустріч виїхав велосипедист. Відстань між містом і селом дорівнює 44 км. Відомо, що швидкість пішохода на 8 км/год менша від швидкості велосипедиста. Знайдіть швидкості велосипедиста й пішохода, якщо до моменту зустрічі велосипедист був у дорозі 2 год. Нехай швидкість пішохода х км/год, тоді швидкість велосипедиста (х + 8) км/год. (x + (x + 8)) • 2 = 44 – 3x; (2x + 8) • 2 = 44 – 3x; 7x = 28|: 7; x = 4 (км/год); х + 8 = 4 + 8 = 12 км/год. Відповідь: швидкість пішохода 4 км/год, а велосипедиста 12 км/год.





Річна контрольна. ВАРІАНТ 3