ГДЗ
/
ГДЗ Алгебра 7 клас Мерзляк 2015
/
§ 4. Системи лінійних рівнянь із двома змінними
/
917-918
§ 4. Системи лінійних рівнянь із двома змінними » 1126
« 1125
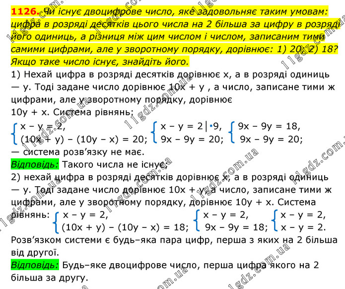
1126
1127 »
Повідомити про помилку
§ 4. Системи лінійних рівнянь із двома змінними
909-910
911
912
913
914
915
916
917-918
919
920
921
922
923-924
925-926
927
928
929
930
931
932 (1-2)
932 (3-4)
932 (5)
933 (1-2)
933 (3)
934
935
936
937
938
939
940
941
942
943
944
945
946
947
948
949-950
951
952
953-954
955
956
957
958
959
960
961 (1-2)
961 (3-4)
962 (1-2)
962 (3)
963
965 (1-2)
966
967-968
969-970
971-972
973-974
975
976
977
978
979
980
981
982
983
984
985-986
987-988
989-990
991
992
993
994
995
996
997
998
999
1000
1001
1002
1003
1004-1005
1006-1007
1008-1009
1010 (1)
1010 (2)
1010 (3)
1010 (4)
1010 (5)
1010 (6)
1011 (1)
1011 (2)
1011 (3)
1011 (4)
1012
1013
1014
1015
1016
1017
1018
1019
1020-1021
1022
1023
1024
1025 (1)
1025 (2)
1025 (3)
1025 (4)
1026 (1)
1026 (2)
1026 (3)
1027
1028
1029
1030
1031
1032
1033
1034 (1-2)
1034 (3-4)
1034 (5-6)
1034 (7-8)
1035 (1-2)
1035 (3-4)
1035 (5-6)
1036 (1)
1036 (2)
1036 (3)
1036 (4)
1036 (5)
1036 (6)
1037 (1)
1037 (2)
1037 (3)
1037 (4)
1038 (1-2)
1038 (3)
1038 (4)
1039 (1-2)
1039 (3)
1040
1041
1042-1043
1044-1045
1046
1047 (1-2)
1047 (3-4)
1047 (5-6)
1048 (1-2)
1048 (3-4)
1049 (1-2)
1049 (3-4)
1049 (5-6)
1049 (7-8)
1050 (1-2)
1050 (3-4)
1050 (5-6)
1051 (1-2)
1051 (3-4)
1052 (1-2)
1053 (1)
1053 (2)
1054 (1)
1054 (2)
1055 (1)
1055 (2)
1056 (1)
1056 (2)
1057
1058
1059 (1)
1059 (2)
1060 (1)
1060 (2)
1061 (1)
1061 (2)
1062 (1)
1062 (2)
1063 (1)
1063 (2)
1063 (3)
1063 (4)
1064 (1)
1064 (2)
1065
1066
1067 (1-2)
1067 (3)
1067 (4-5)
1068 (1)
1068 (2)
1068 (3)
1069 (1)
1069 (2)
1070 (1)
1070 (2)
1071
1072
1073
1074
1075-1076
1077
1078
1079
1080
1081
1082
1083
1084
1085
1086
1087
1088
1089
1090
1091
1092
1093
1094
1095
1096
1097
1098
1099
1100
1101
1102
1103
1104
1105
1106
1107
1108
1109
1110
1111
1112
1113
1114
1115
1116
1117
1118
1119
1120
1121
1122
1123
1124
1125
1126
1127
1128
1129 (1-2)
1129 (3)
1130
1131-1132
1133
1134-1135
1136
1137
1138