Відповіді до вправ 1201 - 1309 » 1307





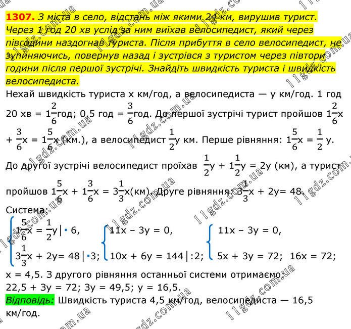
З міста в село, відстань між якими 24 км, вирушив турист. Через 1 год 20 хв услід за ним виїхав велосипедист, який через півгодини наздогнав туриста. Після прибуття в село велосипедист, не зупиняючись, повернув назад і зустрівся з туристом через півтори години після першої зустрічі. Знайдіть швидкість туриста і швидкість велосипедиста. Нехай швидкість туриста х км/год, а велосипедиста — y км/год. 1 год 20 хв = 12/6год; 0,5 год = 3/6год. До першої зустрічі турист пройшов 12/6х + 3/6x = 15/6х (км.), а велосипедист 1/2y км. Перше рівняння: 15/6х = 1/2 y. До другої зустрічі велосипедист проїхав 1/2y + 11/2y = 2y (км), а турист пройшов 15/6х + 13/6х = 31/3х(км). Друге рівняння: 31/3х + 2y= 48. Система:





Відповіді до вправ 1201 - 1309