ГДЗ
/
ГДЗ Алгебра 7 клас Мерзляк 2020
/
§ 4. Системи лінійних рівнянь із двома змінними
/
1087
§ 4. Системи лінійних рівнянь із двома змінними » 1216
« 1215
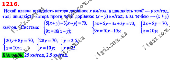
1216
1217 »
Повідомити про помилку
§ 4. Системи лінійних рівнянь із двома змінними
1016
1017
1018
1019
1020
1021
1022
1023-1025
1026
1027
1028-1029
1030-1031
1032-1033
1034
1035
1036
1037
1038
1039
1040
1041
1042
1043
1044
1045
1046
1047
1048
1049
1050
1051
1052
1053
1054
1055
1056
1057
1058
1059
1060
1061
1062
1063
1064
1065
1066
1067
1068
1069
1070
1071
1072
1073
1074
1075
1076
1077
1078
1079-1082
1083-1084
1085-1086
1087
1088
1089-1090
1091-1092
1093
1094
1095
1096-1097
1098
1099
1100
1101
1102
1103-1104
1105
1106
1107
1108
1109
1110
1111
1112
1113
1114
1115
1116-1117
1118
1119
1120
1121
1122
1123
1124
1125
1126
1127
1128
1129
1130
1131
1132
1133
1134
1135
1136
1137
1138
1139 (1)
1139 (2)
1139 (3)
1140
1141
1142
1143
1144
1145
1146
1147
1148 (1-4)
1148 (5-8)
1149
1150 (1-3)
1150 (4-6)
1151
1152
1153
1154
1155
1156
1157-1158
1159-1160
1161
1162
1163-1164
1165
1166 (1-3)
1166 (3-6)
1167
1168 (1-3)
1168 (4-6)
1168 (7-8)
1169 (1-3)
1169 (4-6)
1170 (1-2)
1170 (3-4)
1171
1172
1173
1174
1175
1176
1177
1178
1179
1180
1181
1182 (а-б)
1182 (г)
1182 (в)
1183
1184
1185
1186 (1-2)
1186 (3-4)
1186 (5)
1187
1188
1189
1190
1191
1192
1193
1194
1195
1196-1197
1198
1199
1200
1201
1202
1203
1204
1205
1206
1207
1208
1209
1210
1211
1212
1213
1214
1215
1216
1217
1218
1219
1220
1221
1222
1223
1224
1225
1226
1227
1228
1229
1230
1231
1232
1233
1234
1235
1236
1237
1238
1239
1240
1241
1242
1243
1244
1245
1246
1247
1248
1249
1250
1251
1252
1253-1254
1255-1256
1257-1258
1259-1260
1261