ГДЗ
/
ГДЗ Алгебра 10 клас Мерзляк
/
§ 5. Похідна та її застосування
/
38.14
§ 5. Похідна та її застосування » 43.4 (1)
« 43.3 (8)
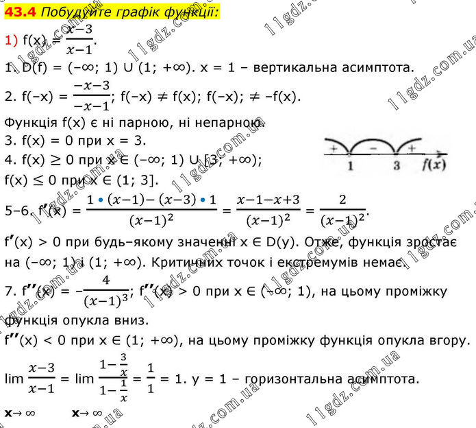
43.4 (1)
43.4 (2) »
Повідомити про помилку
§ 5. Похідна та її застосування
34.1 (1)
34.1 (2)
34.1 (3-4)
34.1 (5)
34.1 (6)
34.2 (1)
34.2 (2-4)
34.3-34.4
34.7
34.8
34.11 (1)
34.11 (2)
34.12
34.13 (1-2)
34.13 (3)
34.14
35.1
35.2
35.3-35.4
35.5
35.6
35.7
35.8
35.9
35.10
36.1
36.2
36.3
36.4
36.6-36.7
36.8
36.9
36.10
36.11 (1)
36.11 (2)
36.12
36.13
36.14-36.15
36.16
36.17
36.19-36.20
36.23
37.1
37.2
37.3
37.4
37.5
37.6
37.7
37.8
37.9
37.10-37.11
37.12 (1-9)
37.12 (10-14)
37.13
37.14 (1-4)
37.14 (5-6)
37.16
37.17
37.18
37.19
37.20
37.21
37.22
37.23
37.24
37.25
38.1 (1-2)
38.1 (3-4)
38.2 (1-2)
38.2 (3-4)
38.3
38.4
38.5
38.6
38.7
38.8
38.9 (1)
38.9 (2)
38.9 (3)
38.9 (4)
38.10
38.11
38.12
38.13 (1)
38.13 (2)
38.14
38.15
38.16
38.17
38.18
38.19
38.20
38.21
38.22
38.23
38.24
38.25
38.26
38.27
38.28
38.29
38.30
39.1
39.2
39.3 (1-2)
39.3 (3)
39.3 (4)
39.4 (1)
39.4 (2)
39.4 (3)
39.4 (4)
39.5-39.6
39.7-39.9
39.10
39.11
39.12 (1-2)
39.12 (3)
39.13
39.14 (1)
39.14 (2)
39.15-39.16
39.18 (1-2)
39.18 (3)
39.18 (4)
39.19-39.20
39.21
40.1-40.3
40.4
40.5
40.6
40.7 (1-2)
40.7 (3-4)
40.8-40.9
40.10
40.11 (1)
40.11 (2)
40.12
40.13
40.14 (1)
40.14 (2)
40.14 (3)
40.14 (4)
40.14 (5)
40.14 (6)
40.15 (1)
40.15 (2)
40.15 (3-4)
40.15 (5)
40.15 (6)
40.16-40.17
40.18-40.19
40.20 (1)
40.20 (2)
40.21 (1)
40.21 (2)
40.22
40.23
40.24 (1)
40.24 (2)
40.24 (3)
40.25 (1)
40.25 (2)
40.25 (3)
40.26
40.27 (1)
40.27 (2)
40.28 (1)
40.28 (2)
40.29
40.30
40.31
40.32
40.33-40.34
41.1 (1)
41.1 (2-3)
41.1 (4)
41.2 (1)
41.2 (2-3)
41.2 (4)
41.3 (1)
41.3 (2)
41.3 (3)
41.3 (4)
41.4 (1)
41.4 (2)
41.4 (3)
41.4 (4)
41.5 (1)
41.5 (2)
41.6 (1)
41.6 (2)
41.7
41.8
41.9 (1)
41.9 (2)
41.10 (1)
41.10 (2)
41.11
41.12
41.13
41.14
41.15
41.16
41.17
41.18
41.19
41.20
41.21
41.23
41.24
41.25
41.26
41.27
41.28
41.29
41.30
42.1
42.2
42.3-42.4
42.5
42.6
42.7
42.8
42.9-42.10
42.11
42.12
42.13 (1)
42.13 (2)
42.14 (1)
42.14 (2)
42.15
42.16
43.1 (1)
43.1 (2)
43.1 (3)
43.1 (4)
43.1 (5)
43.1 (6)
43.2 (1)
43.2 (2)
43.2 (3)
43.2 (4)
43.3 (1)
43.3 (2)
43.3 (3)
43.3 (4)
43.3 (5)
43.3 (6)
43.3 (7)
43.3 (8)
43.4 (1)
43.4 (2)
43.4 (3)
43.4 (4)
43.4 (5)
43.4 (6)
43.5
43.6
43.7 (1)
43.7 (2)
43.7 (3)
43.7 (4)
43.8 (1)
43.8 (2)
43.8 (3)