ГДЗ
/
ГДЗ Алгебра 10 клас Мерзляк
/
§ 3. Тригонометричні функції
/
25.37 (2)
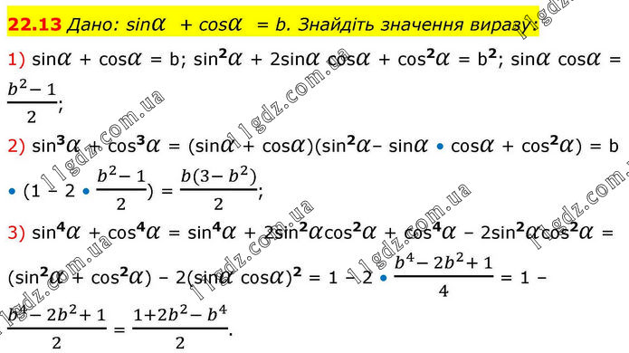
§ 3. Тригонометричні функції » 22.13
« 22.12 (2-3)
22.13
22.14 »
Повідомити про помилку
§ 3. Тригонометричні функції
16.1
16.2-16.3
16.4-16.5
16.6
16.7
16.10-16.11
16.12-16.13
16.14
16.15
16.16
16.17
16.18-16.19
17.1
17.2-17.3
17.4
17.5
17.6
17.7-17.8
17.9
17.10
17.11-17.12
17.13
17.14
17.15
17.16
17.17
17.18
17.19
18.1
18.2
18.3
18.4
18.5-18.6
18.7
18.8-18.9
18.10
18.11
18.12
19.1
19.2
19.3
19.4
19.5-19.6
19.8
19.9
20.1-20.2
20.3
20.4
20.7 (1)
20.7 (2)
20.8 (1)
20.8 (2)
20.9
20.10
20.11
20.12
20.13 (1)
20.13 (2)
20.14 (1)
20.14 (2)
20.16 (1)
20.16 (2)
20.17 (1)
20.17 (2)
20.18 (1)
20.18 (2)
20.18 (3)
20.18 (4)
20.18 (5)
20.18 (6)
20.19 (1)
20.19 (2)
20.19 (3)
20.19 (4)
20.19 (5)
20.19 (6)
20.20 (1)
20.20 (2)
20.21 (1)
20.21 (2)
21.1
21.2
21.5 (1)
21.5 (2-3)
21.6 (1)
21.6 (2)
21.6 (3)
21.7 (1)
21.7 (2)
21.8 (1)
21.8 (2)
21.9
21.10 (1)
21.10 (2)
21.10 (3)
21.10 (4)
21.10 (5)
21.10 (6)
21.11 (1)
21.11 (2)
21.11 (3)
21.11 (4)
21.11 (5)
21.11 (6)
22.1 (1-4)
22.1 (5-8)
22.2
22.3 (1)
22.3 (2-3)
22.3 (4)
22.4 (1)
22.4 (2)
22.4 (3)
22.4 (4)
22.5 (1-2)
22.5 (3-4)
22.6
22.7
22.8
22.9
22.10
22.11 (1-2)
22.11 (3)
22.12 (1)
22.12 (2-3)
22.13
22.14
22.15
23.1
23.2
23.3-23.4
23.5
23.6
23.7
23.8
23.9
23.10
23.11
23.12-23.13
23.14-23.15
23.16
23.17
23.18
23.21
23.22
23.23 (1-2)
23.23 (3-4)
23.24 (1-2)
23.24 (3)
23.25
23.26
23.27
23.28
23.29
23.30
23.31
23.32 (1)
23.32 (2)
23.33 (1)
23.33 (2)
23.34
23.35
23.36
23.37
24.1
24.2
24.3
24.4
24.5
24.6
24.7 (1-2)
24.7 (3)
24.8
24.9
25.1
25.2
25.3-25.4
25.5
25.6
25.7-25.8
25.9
25.10
25.11
25.12-25.13
25.14
25.15 (1-4)
25.15 (5-6)
25.16 (1-4)
25.16 (5-6)
25.17
25.18 (1-4)
25.18 (5-6)
25.19
25.20
25.21
25.22
25.23
25.24
25.25
25.26
25.27
25.28
25.29-25.30
25.31 (1-3)
25.31 (4)
25.32 (1-3)
25.32 (4)
25.33 (1-2)
25.33 (3)
25.33 (4)
25.34 (1-3)
25.37 (1)
25.37 (2)
25.38
25.39
25.40 (1)
25.40 (2)
25.41
25.42
25.43
25.44
25.45 (1-2)
25.45 (3)
25.46 (1)
25.46 (2)
25.46 (3)
25.47
26.1
26.2
26.3
26.4
26.5
26.6
26.7 (1-3)
26.7 (4-5)
26.8 (1-3)
26.8 (4-5)
26.9 (1)
26.9 (2-3)
26.10 (1)
26.10 (2)
26.11
26.12
26.13 (1-2)
26.13 (3)
26.14
26.15
26.16 (1)
26.16 (2)
26.16 (3)
26.16 (4)
26.16 (5)
26.17
26.18 (1)
26.18 (2)
26.18 (3)
26.19
26.20